Skip to main content Skip to office menu Skip to footer
Capital Icon Minnesota Legislature

Office of the Revisor of Statutes

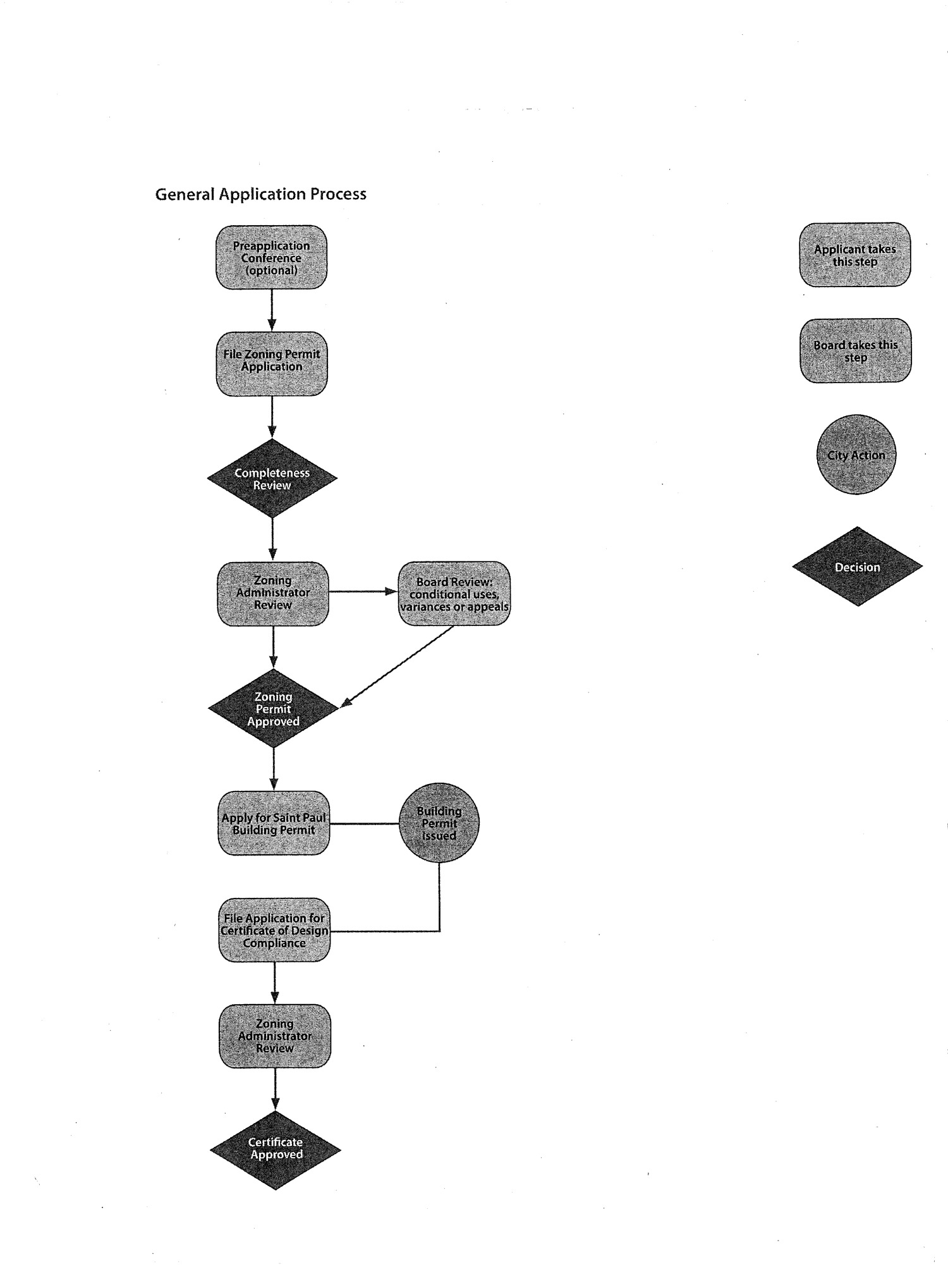
2400.3135 ZONING PERMIT APPLICATION.

All applications for zoning permits must be submitted in writing to the zoning administrator and contain:

A.

the legal description of the property in question;

B.

the fee owner of the property, and, in all cases where the applicant is not the fee owner of the property, the nature of the applicant's interest in the property;

C.

a concise description of the proposed use, including accessory and conditional uses, if any;

D.

three copies of a site plan meeting the standards of part 2400.3150; and

E.

other information as may be reasonably necessary to permit the board to determine whether the proposed use, including accessory and conditional uses, satisfies the requirements of this chapter.

Any applicant may present additional information, in a form the board permits, that is relevant to the nature of the proposed use and its relation to and effect upon adjacent uses and the beauty, dignity, and architectural integrity of the Capitol area.

Statutory Authority:

MS s 15B.06

History:

34 SR 900

Published Electronically:

January 3, 2025

Official Publication of the State of Minnesota
Revisor of Statutes